Back to Home Page of CD3WD Project or Back to list of CD3WD Publications

CLOSE THIS BOOKOne Hundred and One Technologies - From the South for the South (IDRC, 1992, 231 p.)
Fishery
VIEW THE DOCUMENT28. Non-toxic aquarium fish-catching
VIEW THE DOCUMENT29. Remote sensing for artisanal fisheries
VIEW THE DOCUMENT30. Chinese methods for integrating fish culture with crop and livestock farming
VIEW THE DOCUMENT31. Fish spawning kit
VIEW THE DOCUMENT32. Rice-fish culture
VIEW THE DOCUMENT33. Acadja fish rearing in lagoons
VIEW THE DOCUMENT34. Artisanal oyster farming
VIEW THE DOCUMENT35. Swimtop a natural piscicide to protect shellfish culture
VIEW THE DOCUMENT36. Fish attractors to increase tuna catches by small-scale fishermen
VIEW THE DOCUMENT37. Improved technologies for artisanal fishing

One Hundred and One Technologies - From the South for the South (IDRC, 1992, 231 p.)

Fishery

28. Non-toxic aquarium fish-catching

Coral reefs around the Philippines are the source of 70% of the world’s colourful, tropical marine fish. Cyanide is used to catch about 80% of them. It stuns them and makes the fish easier to catch. But it also kills many fish and shellfish along with their eggs and larvae, and creates a health hazard for the fishermen and their families. Repeated doses also kill the coral that provides food and shelter for numerous fish species, shrimp, lobster, shell fish, and other marine life. Over two-thirds of the coral in the Philippines is damaged. Despite being illegal, cyanide is still used widely by Filipino fishermen each of whom spends more than US $500 a year (about half his gross monthly income) on this poison.

The coral reef ecosystem is a major source of protein for Filipinos. Healthy reefs produce 35 tonnes of fish per square kilometre each year; deteriorated reefs produce only 7 tonnes. Fish account for more than half the animal protein in the rice-based diet of Filipinos. Reduced food supplies and growing unemployment are direct results of the use of cyanide and damaged coral. The coral reefs also used to be a major tourist attraction.

The Haribon Foundation for the Conservation of Natural Resources (the Philippines) and Ocean Voice International (formerly International Marinelife Alliance Canada) have trained Filipino coral reef fishermen to use fine-mesh nets as an alternative to cyanide. Once banned, hand-held nets are now allowed as long as the mesh is large enough to allow fish fry to pass through. The nets
do not damage the coral reef, are non-toxic, cheaper than cyanide and more effective.

A thin pleated net made of transparent mesh is draped over the coral. Divers bang bamboo sticks against the coral to get the fish to swim into the invisible net. They then use small dip nets to pick out the fish they want.

A 2-week course that the entire community (women and children included) is encouraged to attend deals with proper use of nets, fish habits, reef ecology, diving skills, and handling of captured fish. Fishermen are paid US $70 to attend. So far some 300 people have been trained in net fishing and management of the coral reef, and the training team is now 100% Filipino.

Potential users

Communities that engage in aquarium fish catching in Indonesia, Malaysia, the Philippines, and other regions where there are coral reefs.

Cost and availability

The nets cost about US $25 each. For information on suppliers contact Ocean Voice International at the address below.

Contact

Dr Don McAllister Ocean Voice International 2883 Otterson Drive Ottawa, Ontario, Canada K1V 7B2 Tel.: (613) 990-8819 (day) and 731-1755 Fax: (613) 521-4205

Resources and publications

Save Our Coral Reefs is an illustrated educational manual that covers coral reef biology, causes of reef destruction, and what can be done to save the reefs. It is aimed at coastal communities whose livelihood comes from the sea, as well as inland peoples who receive their food from the sea. It is currently produced in English and Indonesian, with a Filipino version on the way. It is hoped the manual will be adapted for use in various countries and languages, substituting local examples and illustrations for those already in the text.

29. Remote sensing for artisanal fisheries

Tuna and swordfish are an important source of revenue for many artisanal fishermen along the coast of Chile. Albacore or white tuna (Thunnus alalunga) and swordfish (Xiphias gladius) are affected by climatic conditions, and are found seasonally in areas where the sea surface temperature varies by a few degrees along persistent (5-10 days) thermal fronts. The fishermen use thermo meters and check the water colour for signs of phytoplankton on which the fish feed. Traditionally, the fishing boats can spend 2 or 3 days prospecting the sea, using up scarce gas and time to find the elusive fish. Prospecting the sea accounts for up to 40% of operating costs on artisanal fishing boats.

Researchers have now developed a method to produce timely maps of sea conditions to assist artisanal tuna and swordfish fishermen. The maps are based on images from the US NOAA-M remote sensing satellite, from which sea surface temperatures and the likeliest fishing grounds can be determined. The Chilean Centre for Space Research (CEE) has a NOAA receiving station and acquires daily images. The project, called SATAL and located at the Universidad Católica de Valparaiso, uses the data to prepare maps of probable fish locations. Satellite images received by 3:00 pm can generally be consulted the same evening in the communities located close to Valparaiso.

Use of the maps has contributed to an increase in the catch for tuna and swordfish, and has extended the fishing season for these species. While the maps contribute to an increase in revenue and significantly reduce the fishermen’s prospecting expenses, they are costly to produce. Mechanisms for making the service self-sustaining are therefore essential.

Training in the use of the maps has been provided to area fishermen. To increase the independence of the fishermen and lessen the need for time-consuming training, simpler
maps have been devised and a monthly newsletter produced.

The newsletter, called SATAL Bulletin, provides diverse information of interest to tuna and swordfish fishermen, including articles on equipment, legislation concerning offshore fishing, statistics on catches, the satellite maps, and instructions on their use.

In a second phase, the researchers will develop an information package on the technology for worldwide distribution. They will also investigate the potential application of the technology for small pelagic species.

Prerequisites

To produce the maps: access to satellite images of the desired coastal area and training in their interpretation.

To use the maps: training in the reading of the maps and in basic navigation techniques to find the potential fishing grounds.

Potential users

Artisanal tuna and swordfish fishermen; fishing associations.

Contact

Dra Maria Angela Barbieri, Jefe, proyecto SATAL Escuela de Ciencias del Mar Universidad Católica de Valparaiso Avda. Altamirano 1480, Casilla 1020 Valparaiso, Chile Tel.: (56-32) 281868/9; Fax: 66-32-28.18.70 Telex: 230389 UCVAL CL

Resources and publications

· SATAL Bulletin, a monthly newsletter in Spanish produced by the SATAL project and distributed free to fishing associations.

· Elementos Básicos de Navegación Costera. A publication to assist fishermen in using the remote sensing maps. Includes basic navigation techniques and case studies of problems encountered while using the maps.

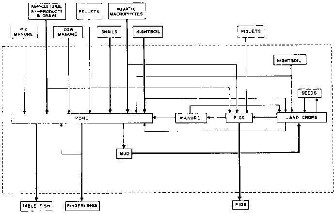
30. Chinese methods for integrating fish culture with crop and livestock farming

The integration of fish, livestock and crop production is an age-old practice in China that has been developed to a fine art. The Chinese system has developed its own characteristics and has attracted world attention. Advantages of this system include:

· It produces an artificial recycling ecosystem with no waste, reducing organic pollution. For example, livestock and poultry manure are good organic fertilizers for fish farming; combining fish farming with mulberry cultivation on which silkworms can be raised allows the pupae to be used as fish feed and the worm feces and wastewater from silk processing to be used as pond fertilizers. Pond silt can be used as fertilizer for fodder crops, which can be used to feed livestock, poultry, or the fish.

· It increases the food supply. By using manure instead of pelleted grain and animal protein fish feeds, the system increases the food available for human consumption. Integrated fish farming can fully use the water, land, and pond silt to increase the food supply. For example, geese and ducks may be raised on the pond, pond dikes may be used for fruit tree and mulberry cultivation or for raising pigs, and dike slopes may be used for fodder crops.

· The diverse activities on an integrated farm increase employment opportunities.

· There is increased production and income. Currently, pelleted feeds for cultured fish are very expensive. The integrated fish farm produces its own feeds and fertilizers, thereby reducing costs.

While this practice has been very successful, the reasons for its success have not been systematically identified and vary from region to region.

The Asian Pacific Regional Research and Training Centre for Integrated Fish Farming in Wuxi, China, has been doing aquaculture research for 10 years, and has provided annual training courses for students from Africa, the Asia-Pacific region, Europe, Latin America, and the Middle East. The Centre is devoted to the collection, review, and scientific understanding of the traditional Chinese practice of integrated fish farming and the transfer of the technologies to other parts of the world. They have produced a manual entitled Integrated Fish Farming in China, which introduces the Chinese system and acts as a guide for adapting it to suit local conditions.

Various Chinese integrated fish farming models have evolved according to different geographical and climate conditions, local agricultural characteristics, socioeconomic conditions and traditional practices. Most fish farms have established complex integrated farming and management systems. For example, the Huzhou sheep provide manure for growing mulberry on which silkworms live; the silkworm dregs are used to feed the fish, the autumn leaves of the mulberry serve as feed for the sheep in winter. Complementary species of fish in the same pond are also used. For example grass carp eat green fodder and their excrete fertilize the water or are eaten by the silver carp.

The Wuxi centre has focused its research on identifying the essential elements that would allow for transfer of the technology to other regions, including: key factors influencing economic returns from the fish farms; the interrelation of economic, energy, and material factors in each system; the optimal species, stocking ratio, and input of feed and fertilizer to meet different local conditions.


Wuxi Fish Farm, Li Yuan People’s Commune.

The manual reflects the understanding and experience gained by the workers in the centre, as a result of studies in China and technical cooperation with people from other countries. Because the Chinese system of carp culture is the base level from which integration with other crops, plant and livestock, has evolved, a good portion of the book begins with the biology of the major carp species and the introductory aspects of pond culture. Someone from another country who is new to the Chinese practice of integrated farming needs to understand the basic biology, reproduction, and culture of Chinese carps. The book then goes on to introduce Chinese and other models of integrated fish farming; management issues; animal raising and plant cultivation on an integrated fish farm; and the design and construction of an integrated fish farm.

The Wuxi centre will be focusing the next phase of its research in three main areas:

· An analysis of socioeconomic, biological, financial, and management inputs on fish farms;

· How to implement research findings to increase income on rural farms;

· Development of an interdisciplinary method for analyzing integrated fish farming in China and elsewhere in the world.

The centre also provides an annual 4-month training course in integrated fish farming for aquaculturalists from developing countries.

Potential users

Aquaculture farmers, co-ops, extension workers, researchers, and scientists interested in maximizing use of available resources and land on fish farms.

Contact

Mr Guo Xianzhen Freshwater Fisheries Research Centre Asian Pacific Regional Research and Training Centre for Integrated Fish Farming Wuxi, Jiangsu Province, People’s Republic of China Tel.: 667424 or 667892; Telex: 362002 WXHBCN Cable: 3225 WUXI CHINA

Resources and publications

· Integrated Fish Farming in China, NACA Technical Manual 7, Network of Aquaculture Centres in Asia and the Pacific, Bangkok, Thailand, 1989.

31. Fish spawning kit

Aquaculture has been practiced in China for thousands of years. An old problem that continues today is the reluctance of fish to breed in captivity, due to their high density in the ponds. It is essential to induce spawning of cultured fish to produce fry for stocking the ponds, because the lack of fish fry limits production.

Canadian and Chinese researchers have now developed a fish breeding kit that will reduce the costs of aquaculture and increase efficiency in fish production.

The technique - called the Linpe method - induces ovulation in female fish by injecting them with a combination of a synthetic hormone and the drug domperidone. The hormone stimulates the sex organs of the fish while the drug inhibits the action of dopamine, a substance produced by the fish that inhibits ovulation.

In traditional fish spawning methods, carp are raised and killed to produce a pituitary extract used to induce spawning. Many fish are sacrificed in the process and the extract has a poor shelf life. This technique also requires that the fish be injected at two separate intervals to induce ovulation.

The new method reduces the cost of production, increases the supply of seed fish, and is more convenient. The rates of spawning, fertilization, hatching, and survival were significantly higher in the trials than could be achieved with pituitary injections. The hormone and the drug can be given together in a single injection, which means that the brood fish stock are handled only once, reducing the risk of disease or damage to the fish. The new method does not alter the reproductive cycle of the fish, and the fertility and viability of the offspring are normal. The solution does not require refrigeration and has a long shelf life. It has been tested on a wide range of fresh, salt, and brackish water species, including carp, bream, salmon, catfish, loach, and others.

The kit consists of a vial of the synthetic hormone, a vial of the drug domperidone, saline solution, and a syringe.

The kit has been distributed in the People’s Republic of China through commercial outlets as well as through extension services by Zhongshan University, Guangzhou. Workshops have been held in fish hatcheries and with Chinese farmers to promote acceptance and proper use of the new method.

Potential users

Fish farmers, breeders, and hatcheries around the world. The kit has been introduced in a number of developing countries, including Bangladesh, India, and Pakistan, as well as countries in South America.

Cost and availability

The kit has been commercialized by Syndel Laboratories under the name Ovaprim. The company has distributors in several countries and the cost of the kit varies depending on volume, import duties, distribution costs, etc. Syndel will refer enquiries to the local distributors. Ovaprim is available in 10 mL and 100 mL vials.

Contact

Syndel Laboratories Ltd 9211 Shaughnessy St. Vancouver, BC, Canada V6P 6R5 Tel.: (604) 321-7131; toll-free line: (800) 663-2282 Telex: 0636700394 MBX CA; Fax: (604) 321-3900

Dr Lin Hao Ren Department of Biology Zhongshan University Guangzhou, People’s Republic of China

Dr R.E. Peter Department of Zoology University of Alberta Edmonton, Alberta, Canada T6G 2E9

32. Rice-fish culture

Cultivating rice and fish together has been a 2000-yearold tradition in some parts of Southeast Asia. However, this beneficial cultivation system was gradually abandoned due to population pressures, decreasing stocks of wild fish, and the “Green Revolution” which emphasized high input, monoculture using high-yield rice varieties, pesticides, and herbicides (which are toxic to the fish). The practice, however, has been spontaneously returning, for example, in Northeastern Thailand, where poor farmers cultivate under difficult conditions and use pesticides sparingly.

Rice-fish culture can actually increase the yields of rice (up to 25 or 30% in some cases) while providing farmers with an important source of protein and extra income. It is a low-cash-input, low-risk technique.

To incorporate fish in a rice paddy, farmers must do the following:

· They begin by digging a small pond or trench 0.5 to 1 metre deep in a low-lying area of the rice field. This trench becomes a refuge for the fish during planting and harvesting, or when there is little or no water. This also allows the farmer to keep the fish alive well after the growing season.

· The excavated soil is used to raise banks around the field for better water control. These banks provide some land above water level, which can be used to grow other crops such as vegetables or fruit trees.

· After flooding, the rice is planted.

· Fingerlings of carp, tilapia, catfish, or other species are introduced into the trenches.

· After 3 weeks, once the rice is well established, the fish are let into the rice fields.

· Supplemental feeding varies from none at all to frequent feedings, depending on the farmer and the local conditions.

· At harvest, or if chemicals are used, the water is drained and the fish collected from the trenches.

Benefits of the system include:

· The recycling of nutrients by the fish through feeding and depositing feces in the soil; this increases the uptake of nutrients such as phosphorus and nitrogen by the rice;

· An increase in rice yields;

· An increase in income both from the rice and the fish;

· A reliable source of protein food for the farmers, countering the decrease in available wild fish in many countries;

A reduction in insect pests (such as leaf-hoppers, stem-borers and aphids) and weeds, which the fish eat;

· A reduction in the use of fertilizers.

Some constraints to the system include:

· The uncertainty of rainfall and limited irrigation water;

· The possibility of water contamination by pesticides, herbicides, and chemical fertilizers, which are toxic to the fish and the organisms on which they feed;

· Fish predators such as snakes can lower the fish yield.

There are many different methods of rice-fish culture, which vary in terms of the types of trenches used, the stocking rates, the fish species used, and the supplemental feeding. It is important to base rice-fish culture on local farmers’ current cultivation methods.

Advantages, drawbacks, and stocking rates for various species of fish can be found in the Sustainable Agriculture Newsletter (see Resources and Publications, below).

Prerequisites

Availability of good water (uncontaminated by pesticides and chemicals). Availability of fish fingerlings of the right size and at the right time, as the timing of the introduction of the fish is critical to the success of the system. This means that rice-fish culture will be more successful in areas where there are local fish hatcheries. However, some farmers allow nature to stock their fields with wild fish, or use various types of traps. If supplemental feeding is necessary, it usually consists of locally available rice bran, termites, vegetables, leaves, etc.

Potential users

Rice-fish farming is a low-cost, low-risk option for poor rice farmers in rice-farming countries, including Bangladesh, China, India, Indonesia, Korea, Laos, Madagascar, Malaysia, the Philippines, Thailand, and Vietnam.

Contact

Dr Achmad Fagi, Director Sukamandi Research Institute for Food Crops JI Kaya 9, Sukamandi, Subang West Java, Indonesia

Mr Niran Tongpan Farming Systems Research Institute Department of Agriculture Bangkhen, Bangkok 10900, Thailand Tel.: 579-5595, 579-0053; Telex: 8447B INTERAG H

Dr Catalino Dela Cruz, Coordinator
Rice-Fish Workshop Group, c/o ICLARM
MCC PO Box 1601, Makati
Metro Manila, The Philippines
Tel.: 8180466/8189283; Telex: 64794
ICLARM PM
Fax: (63) 2-816-3183;
E-mail: 157:CG1226 ICLARM MANILA

Resources and publications

· The Sustainable Agriculture Newsletter, Volume 2, March 1990. Contains detailed information on implementing rice-fish culture. Write to: Managing Editor, Sustainable Agriculture Newsletter, CUSO, 17 Phahonoyothin Golf Village, Phahonoyothin Road, Bangkhen, Bangkok, Thailand.

33. Acadja fish rearing in lagoons

Fish consumption in Côte d’Ivoire is increasing. How-ever, most of the fish is imported since existing stocks can no longer meet demand. Researchers at Côte d’Ivoire’s Centre de recherches océanographiques discovered fish-rearing techniques in Benin that had been adapted to the country’s ecosystem, especially the 1200 km² of lagoons suitable for fish rearing. They were looking for a cost-effective system designed around local materials that would enable the villagers to engage in fish rearing on their own, without outside help.

Acadja fishing is traditionally practiced in Benin. The acadja or “fish pen” is an artificial reef made from branches in about 1 metre of water.

The system has been adapted in Côte d’Ivoire for more modern, intensive rearing with the following modifications:

· The branches were replaced with bamboo, which is more durable (it lasts for approximately 4 years, whereas one-third of the branches have to be replaced each year). In addition, algae and other organisms can easily cling to the bamboo, providing natural food in sufficient quantities for the fish and eliminating the need to feed them. The yield using bamboo is double that using branches (8-10 tonnes per hectare compared with 5-6 tonnes when using the traditional enclosure). Bamboo grows naturally along the lagoons, where it can also be planted in large quantities.

· The enclosures are surrounded by a net that prevents the fish from entering or leaving. The net also stops other fish from being trapped in the acadjas. The system avoids possible conflict between the owner of the acadjas and the traditional fishermen who depend on the other fish.

· The lagoon Tilapia is ideal for rearing in acadjas. It can live solely on the algae growing on the bamboo; this reduces the system’s demands on the villagers. The rearing of other species, such as Arius gambensis, requires additional food input, which can account for up to half the production costs.

The first stage in building the enclosures is setting up the nets. After this, the bamboo is spaced every 50 cm around the net, but a small section is left free of bamboo poles. This section gives the owners access to the pen for net fishing. Then the enclosure is stocked. A 2500 m² enclosure may be stocked with 25 000 fry (10 fry per square metre). The enclosure can be stocked artificially or left in a natural state. The fish can be harvested in one of two ways: a single harvest at the end of the year or selective fishing throughout the year using nets that let small fish slip through. According to research results, the preferred method is selective fishing, without moving the bamboo. Acadja fish-rearing generates work in the construction of the enclosure (this requires a lot of manpower for collecting and staking the bamboo) and in fishing - about a dozen people are needed for 5-10 days. At Adiapoté in Côte d’Ivoire, the villagers paid about 60% of the costs, excluding the net.

Prerequisites

Lagoon water about 1 metre deep, bamboo, and nets. The construction of the enclosures is highly labour-intensive (approximately 700 person-days per hectare of acadja) and requires some capital expenditure. Some sort of collective organization (cooperative or other) is necessary, given the amount of construction work, capital, and manpower required. A system to protect against poaching is also useful.

Potential users

Governments, NGOs, and groups of fishermen in countries where the necessary conditions exist. The enclosure method is already in use in Southeast Asia, Benin, Brazil, and Egypt.

Cost and availability

A one-quarter hectare enclosure costs about Can $3700. It is estimated that this sum could be recouped in 1 or 2 years. Maintenance costs are minimal.

Research on simplifying the techniques involved and enhancing the system’s profitability is ongoing in Côte d’Ivoire.

Contact

Mr Hem Saurin Centre de recherches océanographiques BP V18, Abidjan, Côte d’Ivoire Tel.: 35-50-14 or 35-58-80 Telex: Mr SAURIN CRO 22563 ORMSTOM CI Telegram: OCEANO-ABIDJAN Fax: (255) 35-11-55

34. Artisanal oyster farming

Jamaican researchers have adapted and improved oyster farming methods to provide the rural population with an alternative income and employment and to help solve the problem of depletion of natural oyster stocks due to overfishing. Local materials (used car tires, bamboo) and local marine skills can be used for the artisanal farming of mangrove oysters (Crassostrea rhizophorae), which grow naturally in coastal waters on the roots of the red mangrove tree (Rhizophorae mangle).

Oyster farming has the potential to create new or supplementary employment, balance the local economy’s dependence on tourism, and provide an alternative source of protein in the local diet. As well, oyster racks attract more fish closer to shore.

To provide oyster seed, hatcheries were initially determined to be too costly. The technique is to collect oyster spat (young oysters) in the wild by hanging strings of “cultch” (usually 15 x 10 cm pieces of cut rubber tire), separated by 2.5-cm hose spacers, from mangrove and bamboo racks in the intertidal zone. As the tide moves, the spat are caught on the strings and left to feed there and grow to a size of about 2.5 cm after 6-8 weeks.

The young oysters are then sold to the oyster farmer, who suspends them from racks to “grow out” or “fatten.” The large oysters are harvested after 3 months, and the others left to grow for 2 more months. They are sold to restaurants and to local vendors.

The mangrove and bamboo racks are built in areas where the water depth is 2-3 metres. Nylon strings are hung from the racks with cultch separated by 15-cm spacers along the string. Bamboo spacers were originally used, but were replaced with old drip irrigation tubing which is available in large quantities, can be reused, and is durable and inexpensive. Racks can accommodate some 200 to 400 strings, with eight cultch pieces on each.

To control the fouling of the spat by other organisms, such as barnacles, colonial ascidinas, and encrusting algae, the oysters must be “exposed” to the air every 2 weeks for 4-6 hours. This kills the organisms that have attached themselves to the cultch and are competing with the oysters for food. This is essential to produce a good yield of quality oysters. The strings are hung over a single upper beam, which causes less damage than the previous method of laying out the strings on rafts.

Present production is approximately 400 dozen oysters per rack, with a ratio of small to large oysters of 4:1. Market prices in 1990 were J$5 (Can $0.30) per dozen (small oysters) and J$10 (Can $0.60) per dozen (large oysters). Damaged oysters represent between 5 and 15% of the total harvest. Although these were once discarded, they are now processed to make a delicious oyster “punch” blending oyster, boiled roots, alcohol, eggs, and milk products. The drink is becoming very popular among Jamaicans.

Because these oyster farming techniques produce mainly small oysters, several marketing strategies are being implemented to increase farmers” profits from small oysters. These include offering catering services for various events, which use all sizes of oysters and encourage organization and cooperation among farmers; and various processing options, including oyster punch.

Research into oyster farming in Jamaica is ongoing, in an effort to further increase incomes and yields.

Prerequisites

· Access to sufficient, good-quality oyster seed.

· An adequate market demand for the oysters. Tourist areas often provide higher prices and a higher demand for oysters.

· The water quality must conform to official standards of safety (maximum of 14 fecal coliforms per 100 mL of water).

· Oyster farming requires appropriate sites, protected from rough seas.

· Materials needed are mangrove or other hardwood poles and bamboo for the racks, used irrigation hose to make spacers for the strings, monofilament fishing lines, and used car tires to cut cultch and to make floats. Cultch pieces can be cleaned and reused, and even recovered from the sea floor by divers.

Potential users Fishermen living in coastal areas appropriate to oyster farming.

Cost and availability

It is estimated that an oyster farmer needs 10 racks per season to earn a living, and must hire one extra person for the growing-out period and two people for the harvest. As a supplement to other income, about four racks are needed. A four-rack oyster farm cost J$3000 to J$4000 (Can $180 to $250) in 1985.

Contact

Karen Roberts
Ministry of Agriculture
Hope Gardens, Kingston 6, Jamaica
Tel.: 809-927-1734; Fax: 809
927-1904
Gary Newkirk
Mollusc Culture Network
Biology Department, Dalhousie
University
Halifax, Nova Scotia, Canada B3H
4J1
Tel.: 902-494-2284; 902-494-3610;
Fax: 902-494-6899; 902-494-3736
Telex: 019-21863 DAL UNIV

Resources and publications

· Oyster Culture in the Caribbean, Proceedings of the Oyster Culture in the Caribbean Workshop, Kingston, Jamaica, November, 1990. Published by the Mollusc Culture Network.

35. Swimtop a natural piscicide to protect shellfish culture

Shellfish farming, such as shrimp and prawn culture, is an important industry in Thailand, both for the provision of protein in the local diet and for export. However, up to 40% of the crop can be lost to predatory and competing fish such as eels, mullet, sea bass, and tilapia that invade the growing ponds on the coast. A natural fish poison called teaseed cake is used to clear the ponds of fish, but it gives unreliable results and must be imported from China.

Researchers have now developed an alternative natural piscicide from a local plant. Given the trade name SWIMTOP, it is inexpensive, nontoxic to humans and most other nontarget organisms and is effective in killing the invading fish in the pond.

The product is made from the dried crushed leaves of a local small tree which can be cultivated. It is easy to grow and use and readily available to local fishermen. The active ingredients are called saponins, which are harmless to mammals, do not irritate the skin and do not render the fish inedible.

The commercialized poison comes in the form of a fine powder. A calculated amount of 15 grams per tonne of pond water must be soaked in water for 2 hours. The mixture is then spread into the pond. The poison is absorbed by the fish through the gills. It destroys the gill surface, disrupting the exchange of oxygen. It does not affect the shrimp because of differences in physiology. SWIMTOP is a natural fish poison that breaks down quickly, leaving no toxic residues in the fish or the water. The dead fish are safe for eating. It has the same effectiveness as teaseed cake but is more reliable.

SWIMTOP can be used in both freshwater and brackish water ponds. At a sublethal concentration, it will slow down the fish, which can then be easily harvested from the ponds.

Potential users

Shellfish and fish farmers.

Cost and availability

SWIMTOP has been patented in Thailand and Canada. A company is being established to handle its production, and it is expected to be commercially available in 1993.

Contact

Dr Pichaet Wiriyachitra
Research Centre for Natural
Products
Faculty of Pharmacy
Chiang Mai University
Chiang Mai 50002, Thailand
Tel.: 66-53 217288; Fax: 66-53
217288;
Telex: 43553 UNICHIM TH
Dr Neil Towers
Department of Botany
University of British Columbia
3529-6270 University Blvd
Vancouver, BC, Canada V6T 2B1
Tel.: (604) 822-3338; Fax: (604)
822-6089

36. Fish attractors to increase tuna catches by small-scale fishermen

Artisanal fisheries account for almost 50% of Brazil’s fish catch. In terms of value, tuna is an important resource for these fishermen, who are responsible for an important proportion of Brazil’s total tuna catch.

Researchers are helping to increase tuna catches by small-scale fisheries along Brazil’s Northeastern coast through a better knowledge of tuna distribution and abundance, and through the use of improved technologies such as artificial fish attractors.


Bamboo payaws (fish attractor)

Fish attractors have been used successfully in Asia by artisanal fisheries to catch live bait and tuna. The principle is simple: a structure is placed under the water and as algae begins to grow on it, it attracts small fish which in turn attract larger fish. Fish attractors are extensively used by commercial tuna fisheries. Simple, inexpensive structures are now being used by small-scale hook and line fishermen.

The fish attractors built in Brazil are floating rafts made of bamboo sticks in a cylindrical form 3 metres long and 1 metre in diameter. From this construction hangs a comb-like array of dried coconut leaves and pieces of discarded fishing nets. The fishing nets provide more surface area for drifting organisms on which small fish feed. A 200-litre drum, filled with concrete, acts as an anchor for an individual attractor or group, and is tied with steel and polypropylene ropes. The attractor is installed at a depth of 100 to 300 metres.

Once a concentration of tuna and tuna-like species occurs, fishermen can harvest as much as 100 to 200 kg per day using hooks and lines. Larger-scale fishermen use a boat with a light at night to keep the fish concentrated under the attractor. At dawn, the “light boat” detaches the line of coconut leaves and lets them drift away from the attractor. Another boat with purse nets surrounds the “light boat” with nets and pulls in the catch. The line of coconut leaves is returned to the attractor to produce another concentration of fish.

Fish attractors can also be made in different shapes and with different materials, such as steel rafts or marker buoys.

They can be used in fresh water lakes and rivers to catch species such as catfish, mudfish, and carp.

In Brazil, data is being collected on tuna distribution, abundance and seasonality, and training is being provided to local fishermen’s cooperatives in implementing a tuna fishing program using the fish attractors.

Prerequisites

Fish attractors can be made from local materials such as bamboo, coconut branches, steel drums and concrete. A good knowledge of local tuna distribution and abundance is needed, as well as training in the use of the attractors.

Potential users

Small-scale fishermen, particularly of tuna and other pelagic species.

Contact

Mr Geovanio Milton de Oliveira Centro de Pesquisa e Extencao Pesqueira do Nordeste Ministerio da Agricultura/Superintendencia do Desenvolvimento da Pesca Praia de Tamandaré, Pernambuco, Brazil Tel.: (081) 627-1090; Telex: (081) 4461 SUDP BR

37. Improved technologies for artisanal fishing

Lake Victoria, the world’s second largest fresh water lake, is shared by three East African countries: Kenya, Tanzania and Uganda. The lake is surrounded by lake-shore savannah, which is characterized by low and unreliable rainfall. There is little arable land and agriculture is at the subsistence level. Fishing, and the processing and marketing of fish are therefore important economic activities for the people living around the lake. The fishery is a primary source of food and employment in the area.

The fisheries in Kenya’s portion of the lake have changed in the last 10-15 years, due to changes in species and the discovery of export markets for frozen Nile perch filets. The resulting increase in commercial fishing has transformed the fisheries. For example, women, who represent 75% of those engaged in artisanal processing/trading of fish, are increasingly being marginalized. Production, processing, and marketing have become more and more technology-dependent, making it difficult for women to stay in the industry. The fish species of interest to both commercial and artisanal fisheries are Nile perch (Lates niloticus) and omena (Engraulicypris).

The export of local fish has also reduced the supply of locally available, relatively inexpensive protein.

IDRC is supporting research by the University of Nairobi to determine the condition of artisanal fishing in the region. The researchers are looking at ways of improving the earnings of rural women fish processors and traders, through improved processing methods. The research also focuses on the socioeconomic status of fishermen and fish traders, why they succeed or fail, their linkages to other parts of the economy, and marketing channels.

The small-scale processors and traders must acquire new skills and tools to compete effectively with larger, export-oriented fisheries. Improved processing techniques will increase both the shelf life and the value of the various fish products. Longer shelf life in turn allows for market expansion and increases the economic value of the fish as well as nutrition levels in the population.

At the level of improved technologies, efforts are being made to identify new strategies for the participation of women’s groups in Nile perch processing and marketing, and to develop improved techniques for fish handling, smoking, and marketing. More efficient Nile perch smoking kilns appropriate and acceptable to the fish processors are being field-tested and adapted to local conditions. Improved drying and smoking kilns that use only one third as much fuelwood as traditional practices were developed in a previous project.

Omena is preserved by sun drying. Several constraints to effective and hygienic drying indicated a need for improved drying racks. Substantial reduction in post harvest fish losses can be obtained from the improved omena drying technology currently being tested.

At the training level, an effort is being made to train fish processors in special skills, such as business management, that are relevant to development in fishing communities. Components of the training are improved market distribution, accounting and bookkeeping, better organization and stability in women’s groups, cooperatives, and bank loans.

Artisanal processing is not proposed as a replacement for large commercial-scale processing. What is needed is to establish the conditions for both to coexist.

Potential users

Artisanal fishermen and fish traders/processors, mostly women, along the coast of Lake Victoria. The results will be applicable to the Tanzanian and Ugandan shores of Lake Victoria. Improvements can be transferred to fishing communities on other lake fishing areas in East and Southern Africa.

This project will forge links with personnel in Tanzania where work on artisanal fish processing is being supported through the UK-based Natural Resources Institute (NRI). Links with similar activities in West Africa are being pursued.

Contact

Dr Gilbert E.M. Ogutu Department of Religious Studies University of Nairobi PO Box 30197 Nairobi, Kenya Tel.: (2542)334-244

Resources and Publications

Artisanal Fisheries of Lake Victoria, Kenya. Options for Management, Production and Marketing. Proceedings of a Workshop held in Kisumu, Kenya, 24-26 November 1988, 158 pp. Gilbert E.M. Ogutu (ed.), 1991. Shirikon Publishers, Nairobi, Kenya.

TO PREVIOUS SECTION OF BOOK TO NEXT SECTION OF BOOK

CD3WD Project Donate